部门首页
部门人员
人员简介
岗位职责
民主党派
民革
民盟
民建
民进
农工党
致公党
九三学社
台盟
无党派人士
统战团体
知联会
留联会
民族宗教
民族事务
宗教事务
参政议政
人大代表
政协委员
下载专区
统战知识
部门首页
>
通知公告
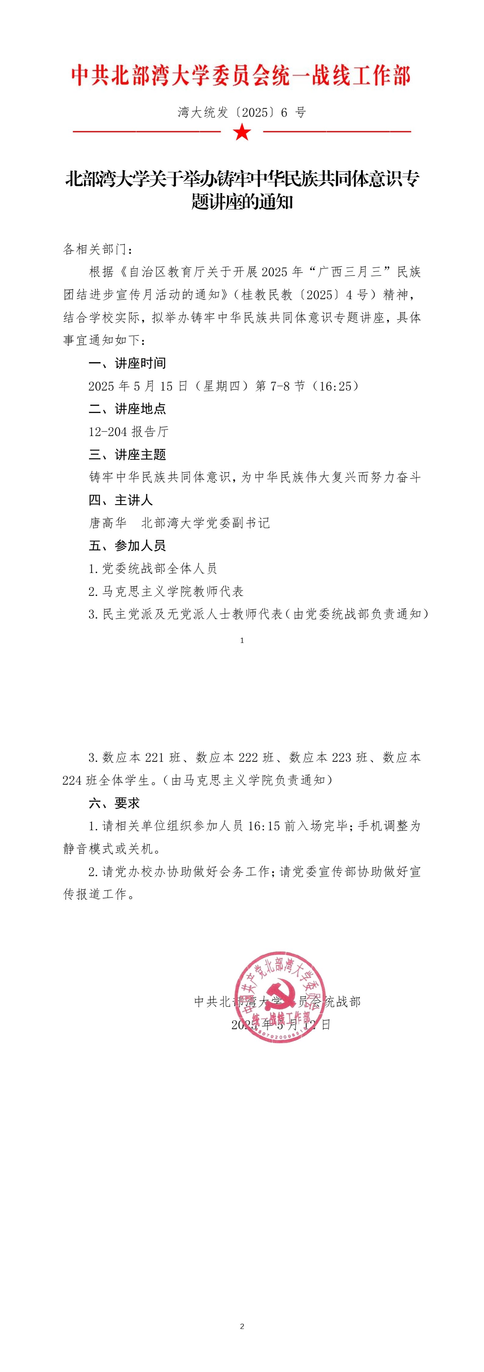
北部湾大学关于举办铸牢中华民族共同体意识专题讲座的通知(湾大统发〔2025〕6号)
作者:王红星 编辑:黎树式、黄玮 时间:2025-11-20 点击数:
上一篇:
北部湾大学党外知识分子联谊会关于举办AI赋能分享交流会活动的通知(湾大统发〔2025〕7号)
下一篇:
关于协助开展“完整、准确、全面贯彻落实习近平总书记关于加强和改进人民政协工作的重要思想”理论研讨会征文活动的通知
友情链接
中共中央统一战线工作部
广西统一战线
北部湾大学
版权所有北部湾大学党委统战部
广西钦州市钦南区滨海大道12号 邮编:535000